114招生网
114就业网
现代职业教育网
·
内蒙古商贸职业学院
·
武汉职业技术学院
·
肇庆科技职业技术学院
·
内蒙古建筑职业学院
·
江西财经职业学院南昌校区
·
九江职业大学
·
四川建筑职业技术学院
·
辽宁科技学院
首页
教育新闻
推荐院校
招考资讯
报考指南
就业创业
示范建设
国际交流
站点留言
协作会
协作会动态
工作计划
协作会简介
协作会章程
历届年会
申请表
协作会通知
您所在的位置:
首页
>> 详细信息
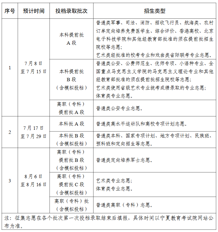
2025年宁夏高考各批次录取时间安排已发布
2025/7/8 16:10:00 【
大
中
小
】
宁夏2025年普通高校招生录取工作将于7月8日正式开始,预计8月16日全部结束,各批次录取工作时间具体如下:
最新资讯
>>更多
教育部:鼓励推行“课间1
教育部出台10条措施,进
湖南:关于做好2026年
江西:2026年普通高考
北京:2026年进城务工
福建:2026年普通高等
天津:2026年高考,时
广东:2026年普通高校
辽宁:2026年度海军招
吉林:关于2026年度海
内蒙古:2025年秋季学
陕西省教育厅公示!拟增设
两部门:招募7000名退
教育部、财政部发文,计划
院校风采
>>更多
九江职业技术学院
江西环境工程职业学院
江西青年职业学院
江西中医药高等专科学校
健雄职业技术学院
北京工业职业技术学院
郑州电力高等专科学校
包头铁道职业技术学院
武汉警官职业学院
甘肃工业职业技术学院
宜春职业技学院
开封文化艺术职业学院
江西机电职业技术学院
江西师范高等专科学校
河南财政金融学院
武汉城市职业学院
九江职业大学
九江理工职业学院
乌兰察布职业学院
南昌理工学院
院校推荐
欢迎考生家长进入院校推荐查询咨询各类院校,为考生准确填报院校录取志愿作准备
>>更多
合作伙伴
友情链接
现代职业教育网
新疆教育厅
宁夏教育考试院
青海招考信息网
甘肃省高等院校招生办公室
西藏教育考试院
广西招生考试院
河北省教育考试院
湖南教育考试院
江西省教育考试院
河南招生办公室
安徽省教育招生考试院
山西招生考试网
海南省考试局
内蒙古招生考试信息网
四川省教育考试院
辽宁招生考试院
吉林省教育考试院
黑龙江省招生考试院
福建省教育考试院
山东省教育招生考试院
贵州省招生考试院
陕西招生考试信息网
浙江省教育考试院
广东教育考试院
云南省招生考试院
江苏省教育考试院
湖北教育考试院
重庆教育考试院
天津教育考试院
上海考试院
高校毕业生就业协会
北京教育考试院
114就业网
114招生网
北京网库